The Serverless Revolution: Why AWS Lambda Changed How We Think About Infrastructure

When AWS Lambda launched in 2014, it fundamentally changed how we think about infrastructure. No servers to provision, no capacity to plan, no patches to apply—just code that runs when events occur, billed by the millisecond.

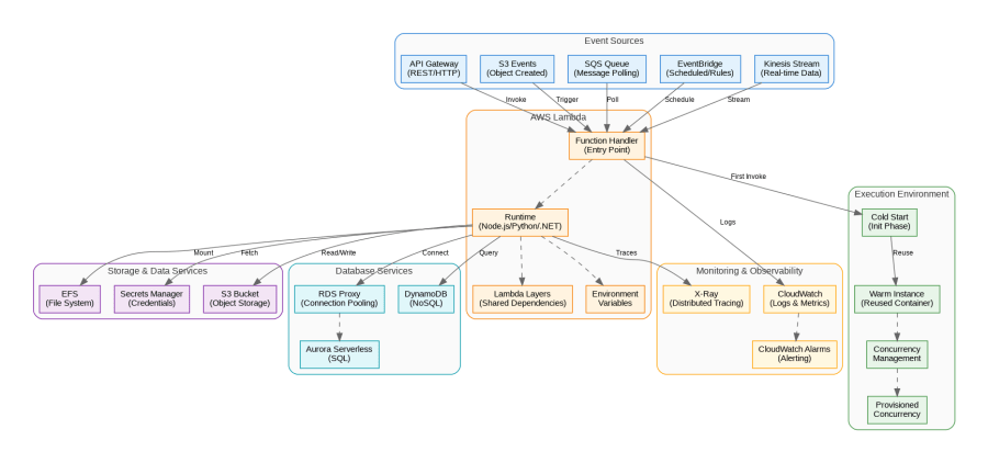
AWS Lambda Event-Driven Architecture

AWS Lambda Architecture

The Mental Model Shift

Traditional infrastructure starts with capacity planning: How many servers? What instance types? Serverless inverts this model entirely. You pay only for actual execution time measured in milliseconds, not idle capacity.
TraditionalServerless
Provision serversWrite functions
Pay for uptime (24/7)Pay per invocation (ms)
Manual scalingAuto-scales to 1000+ concurrent
Patch OS, runtimeAWS manages everything
Plan capacityInfinite scale (within limits)

Cold Start vs Warm Start

Lambda Cold Start Analysis

Lambda Function Example: API Backend

import json

import boto3

from decimal import Decimal



# Initialize outside handler (runs once per container)

dynamodb = boto3.resource('dynamodb')

table = dynamodb.Table('users')



def lambda_handler(event, context):

    """API Gateway proxy integration."""

    

    # Parse request

    http_method = event['httpMethod']

    path = event['path']

    

    if http_method == 'GET' and path == '/users':

        # Query DynamoDB

        response = table.scan(Limit=100)

        

        return {

            'statusCode': 200,

            'headers': {'Content-Type': 'application/json'},

            'body': json.dumps(response['Items'], default=str)

        }

    

    elif http_method == 'POST' and path == '/users':

        # Create user

        body = json.loads(event['body'])

        

        table.put_item(Item={

            'user_id': body['email'],

            'name': body['name'],

            'created_at': context.request_id

        })

        

        return {

            'statusCode': 201,

            'headers': {'Content-Type': 'application/json'},

            'body': json.dumps({'message': 'User created'})

        }

    

    return {

        'statusCode': 404,

        'body': json.dumps({'error': 'Not found'})

    }

S3 Event Processing

import boto3

from PIL import Image

import io



s3 = boto3.client('s3')



def lambda_handler(event, context):

    """Triggered by S3 object creation."""

    

    for record in event['Records']:

        bucket = record['s3']['bucket']['name']

        key = record['s3']['object']['key']

        

        # Download image

        response = s3.get_object(Bucket=bucket, Key=key)

        img = Image.open(response['Body'])

        

        # Create thumbnail (200x200)

        img.thumbnail((200, 200))

        

        # Upload thumbnail

        buffer = io.BytesIO()

        img.save(buffer, format='JPEG')

        buffer.seek(0)

        

        thumb_key = f"thumbnails/{key}"

        s3.put_object(

            Bucket=bucket,

            Key=thumb_key,

            Body=buffer,

            ContentType='image/jpeg'

        )

        

        print(f"Created thumbnail: {thumb_key}")

    

    return {'statusCode': 200}

SQS Queue Processing with DLQ

import json

import boto3

from botocore.exceptions import ClientError



ses = boto3.client('ses')



def lambda_handler(event, context):

    """Process SQS messages with error handling."""

    

    for record in event['Records']:

        try:

            # Parse message

            message = json.loads(record['body'])

            

            # Send email

            ses.send_email(

                Source='noreply@example.com',

                Destination={'ToAddresses': [message['email']]},

                Message={

                    'Subject': {'Data': message['subject']},

                    'Body': {'Text': {'Data': message['body']}}

                }

            )

            

            print(f"Email sent to {message['email']}")

            

        except ClientError as e:

            # Log error - message will retry or go to DLQ

            print(f"Error: {e}")

            raise  # Fail this message

    

    return {'batchItemFailures': []}  # All succeeded

RDS Proxy Pattern

import pymysql

import os



# Connection is reused across invocations

connection = None



def get_connection():

    global connection

    

    if connection is None or not connection.open:

        # Connect via RDS Proxy (connection pooling)

        connection = pymysql.connect(

            host=os.environ['RDS_PROXY_ENDPOINT'],

            user=os.environ['DB_USER'],

            password=os.environ['DB_PASSWORD'],

            database=os.environ['DB_NAME'],

            cursorclass=pymysql.cursors.DictCursor

        )

    

    return connection



def lambda_handler(event, context):

    conn = get_connection()

    

    with conn.cursor() as cursor:

        sql = "SELECT * FROM orders WHERE user_id = %s"

        cursor.execute(sql, (event['user_id'],))

        results = cursor.fetchall()

    

    return {

        'statusCode': 200,

        'body': json.dumps(results)

    }

Event Sources Comparison

SourceInvocationUse CaseRetry
API GatewaySynchronousREST/WebSocket APIsClient retry
S3AsynchronousFile processingAuto (2x)
SQSPoll-basedAsync jobs, decouplingConfigurable + DLQ
SNSAsynchronousFanout, notificationsAuto (3x)
DynamoDB StreamsStreamCDC, replicationUntil success
KinesisStreamReal-time analyticsUntil success
EventBridgeAsynchronousScheduled, custom eventsAuto (185x over 24h)

Best Practices

  • Initialize outside handler: Reuse connections, SDKs across invocations
  • Use environment variables: Configuration without code changes
  • Enable X-Ray tracing: Distributed tracing for debugging
  • Set appropriate timeouts: Default 3s, max 15 minutes
  • Right-size memory: More memory = more CPU (test 512MB-3GB)
  • Use provisioned concurrency: For latency-sensitive apps
  • Implement idempotency: Handle duplicate invocations
  • Use layers for dependencies: Share code, reduce package size
  • Monitor CloudWatch metrics: Duration, errors, throttles
  • Use RDS Proxy: For relational databases (connection pooling)

When to Use Lambda vs Containers

Use LambdaUse ECS/EKS
Event-driven workloadsLong-running processes (> 15 min)
Sporadic trafficConsistent high traffic
MicroservicesMonolithic apps
Auto-scaling needsNeed full OS control
< 10 GB memory> 10 GB memory needed
Stateless functionsStateful services

Cost Optimization

  • Right-size memory: Test different sizes (128MB-10GB) for cost/performance
  • arm64 architecture: 20% better price/performance vs x86
  • Reduce cold starts: Smaller packages, fewer dependencies
  • Use reserved concurrency wisely: Prevent cost spikes
  • Batch processing: Process multiple items per invocation
  • Monitor unused functions: Delete or archive

References


Discover more from C4: Container, Code, Cloud & Context

Subscribe to get the latest posts sent to your email.

Leave a comment

Your email address will not be published. Required fields are marked *

This site uses Akismet to reduce spam. Learn how your comment data is processed.