The first time I decomposed a monolith into microservices, I made every mistake in the book. We ended up with a distributed monolith—all the complexity of microservices with none of the benefits. That painful experience taught me that microservices architecture isn’t about the services themselves; it’s about the patterns that make them work together.

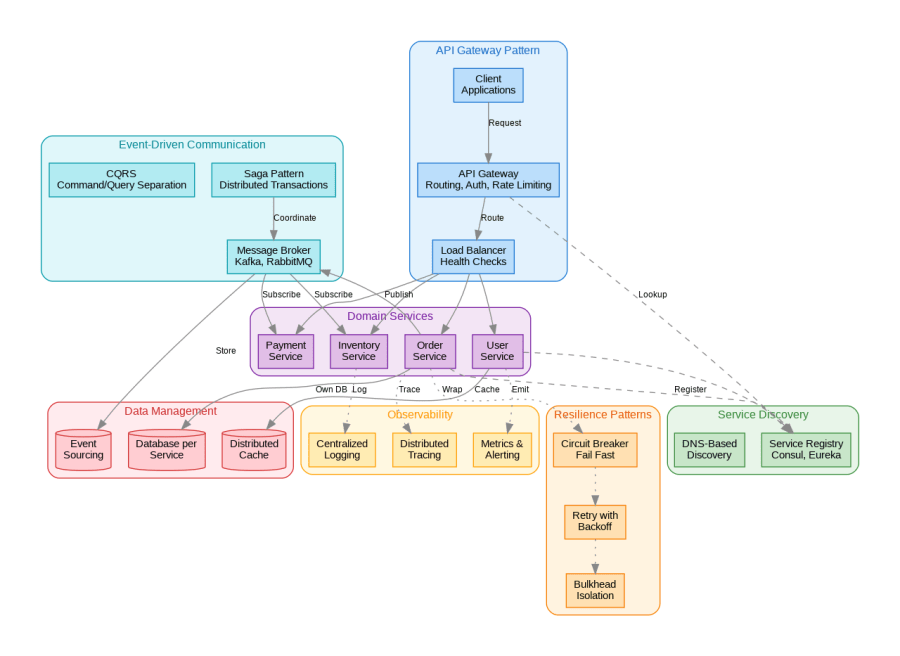
The API Gateway Pattern
Every microservices architecture needs a front door. The API Gateway pattern provides a single entry point for all client requests, handling cross-cutting concerns like authentication, rate limiting, and request routing. Without it, clients need to know about every service, and you’ve coupled your frontend to your backend topology.
The key insight is that the gateway should be thin. I’ve seen teams turn their API gateway into a monolith by putting business logic there. The gateway should route, authenticate, and aggregate—nothing more. Business logic belongs in the services.
In practice, I recommend starting with a managed gateway service like AWS API Gateway or Azure API Management. Building your own gateway is a distraction from your core business unless you have very specific requirements that managed services can’t meet.
Service Discovery
In a dynamic environment where services scale up and down, hardcoded addresses don’t work. Service discovery solves this by maintaining a registry of available service instances and their locations.
There are two approaches: client-side discovery, where clients query the registry directly, and server-side discovery, where a load balancer handles the lookup. Server-side discovery is simpler for clients but adds another component to manage. Client-side discovery gives more control but requires every client to implement discovery logic.
After implementing both approaches across different projects, I’ve found that server-side discovery with a service mesh like Istio or Linkerd provides the best balance. The mesh handles discovery, load balancing, and resilience patterns transparently, letting services focus on business logic.
The Circuit Breaker Pattern
In a distributed system, failures cascade. When Service A calls Service B, and Service B is slow or failing, Service A’s threads pile up waiting for responses. Soon Service A fails too, and the failure spreads through the system.
The circuit breaker pattern prevents this cascade. When failures exceed a threshold, the circuit “opens” and calls fail immediately without attempting the downstream call. After a timeout, the circuit allows a test request through. If it succeeds, the circuit closes and normal operation resumes.
The critical configuration is the failure threshold and timeout. Too sensitive, and the circuit opens on transient errors. Too lenient, and failures cascade before the circuit opens. I typically start with a 50% failure rate over 10 requests to open the circuit, and a 30-second timeout before testing recovery.
Retry with Exponential Backoff
Not all failures are permanent. Network glitches, temporary overloads, and deployment-related hiccups often resolve themselves. Retry logic handles these transient failures, but naive retries can make things worse by overwhelming an already struggling service.
Exponential backoff solves this by increasing the delay between retries. The first retry might wait 100ms, the second 200ms, the third 400ms, and so on. Adding jitter—random variation in the delay—prevents thundering herds where all clients retry simultaneously.
The combination of circuit breakers and retries requires careful coordination. Retries should happen inside the circuit breaker, so repeated failures contribute to opening the circuit. And retries should have a maximum count to prevent infinite loops.
The Bulkhead Pattern
On ships, bulkheads are partitions that prevent water from flooding the entire vessel if one compartment is breached. In software, the bulkhead pattern isolates failures by partitioning resources.
The simplest implementation uses separate thread pools for different downstream services. If calls to Service B exhaust their thread pool, calls to Service C continue unaffected. More sophisticated implementations use separate connection pools, rate limiters, or even separate service instances for different workloads.
I’ve found bulkheads most valuable for isolating critical paths from non-critical ones. Your checkout flow shouldn’t fail because your recommendation service is overloaded. Separate the resources, and failures stay contained.
Event-Driven Communication
Synchronous communication between services creates tight coupling and cascading failures. When Service A calls Service B synchronously, A must wait for B to respond, and if B is slow or unavailable, A suffers.
Event-driven communication decouples services through asynchronous messaging. Service A publishes an event to a message broker, and Service B consumes it when ready. Neither service needs to know about the other, and temporary unavailability doesn’t cause immediate failures.
The trade-off is eventual consistency. When Service A publishes an event, there’s a delay before Service B processes it. For many use cases, this delay is acceptable. For others, you need synchronous communication or careful design to handle the consistency window.
The Saga Pattern
Distributed transactions across microservices are notoriously difficult. Two-phase commit doesn’t scale, and it couples services tightly. The saga pattern provides an alternative by breaking a transaction into a sequence of local transactions, each with a compensating action if something fails.
There are two saga coordination approaches: choreography, where each service publishes events that trigger the next step, and orchestration, where a central coordinator directs the saga. Choreography is more decoupled but harder to understand and debug. Orchestration is easier to follow but introduces a single point of coordination.
For complex sagas with many steps, I prefer orchestration. The explicit flow makes it easier to understand what’s happening and to add monitoring and error handling. For simple two or three-step sagas, choreography often suffices.
Database per Service
Shared databases are the enemy of microservices independence. When multiple services share a database, schema changes require coordinating across teams, and performance problems in one service affect others.
The database-per-service pattern gives each service its own database, which it owns exclusively. Other services access that data only through the service’s API. This provides true independence but requires careful design for data that spans services.
The challenge is queries that need data from multiple services. You can’t just join across databases. Solutions include API composition (calling multiple services and combining results), CQRS with materialized views, or event-driven data replication. Each has trade-offs in complexity, consistency, and performance.
Observability
In a monolith, debugging means looking at one application’s logs. In microservices, a single request might touch dozens of services. Without proper observability, debugging is nearly impossible.
The three pillars of observability are logs, metrics, and traces. Logs capture discrete events. Metrics capture aggregated measurements over time. Traces capture the path of a request through the system, showing which services were called and how long each took.
Distributed tracing is particularly critical. Tools like Jaeger, Zipkin, or cloud-native solutions like AWS X-Ray propagate trace IDs across service boundaries, letting you see the complete picture of a request’s journey. Without tracing, you’re debugging blind.
The Patterns That Matter
After building microservices architectures for over a decade, I’ve learned that success depends less on the services themselves and more on how they interact. The patterns I’ve described—API Gateway, Service Discovery, Circuit Breaker, Retry, Bulkhead, Event-Driven Communication, Saga, Database per Service, and Observability—form the foundation of resilient distributed systems.
Start with the basics: an API gateway, service discovery, and observability. Add resilience patterns as you identify failure modes. Introduce event-driven communication where synchronous coupling causes problems. And always remember that microservices are a means to an end—organizational scalability and deployment independence—not an end in themselves.
Discover more from C4: Container, Code, Cloud & Context
Subscribe to get the latest posts sent to your email.