
After two decades of managing infrastructure across enterprises of every scale, I’ve witnessed the evolution from manual server provisioning to the declarative, version-controlled approach we now call Infrastructure as Code. The shift isn’t just about automation—it’s about treating infrastructure with the same rigor we apply to application code: version control, code review, testing, and continuous deployment.
Understanding the Architecture
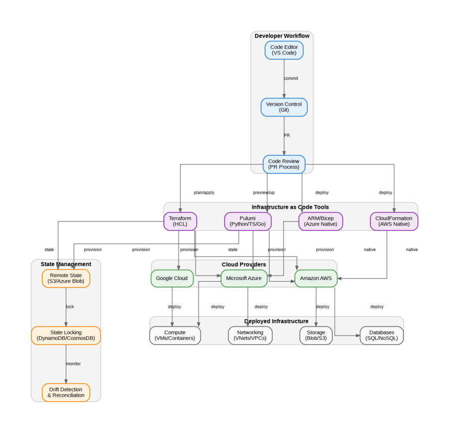
The diagram above illustrates the complete Infrastructure as Code workflow that I’ve refined through countless production deployments. The architecture flows from developer workstations through version control, into IaC tools, and ultimately provisions resources across multiple cloud providers while maintaining state consistency.
The Developer Workflow begins in your IDE—whether VS Code, IntelliJ, or your preferred editor—where you write declarative configuration files. These configurations describe your desired infrastructure state rather than the steps to achieve it. Every change goes through version control (Git), enabling pull request reviews, audit trails, and the ability to roll back infrastructure changes just like application code.
The Code Review process is critical. Infrastructure changes can have far-reaching consequences—a misconfigured security group or an oversized instance type can cost thousands or expose sensitive data. Treating infrastructure changes with the same scrutiny as application code has saved my teams from countless production incidents.
Terraform vs Pulumi: When to Use What
The two dominant players in the multi-cloud IaC space are Terraform and Pulumi. Having deployed production infrastructure with both, here’s my framework for choosing between them:
Choose Terraform when: Your team values a domain-specific language (HCL) that’s purpose-built for infrastructure. Terraform’s declarative syntax makes infrastructure configurations readable even by team members who aren’t developers. The massive provider ecosystem covers virtually every cloud service and SaaS platform. If you’re working with operations teams who may not have deep programming backgrounds, Terraform’s learning curve is gentler.
Choose Pulumi when: Your team consists primarily of developers who prefer working in familiar languages—Python, TypeScript, Go, or C#. Pulumi lets you use real programming constructs: loops, conditionals, functions, and classes. This becomes invaluable when you need to generate dynamic infrastructure based on complex business logic. If you’re building internal developer platforms or need tight integration with application code, Pulumi’s approach shines.
Consider ARM/Bicep when: You’re exclusively on Azure and want native integration with Azure Resource Manager. Bicep provides a cleaner syntax than raw ARM templates while maintaining full Azure feature coverage on day one of new service releases.
Consider CloudFormation when: You’re exclusively on AWS and want native integration with AWS services. CloudFormation’s StackSets enable multi-account, multi-region deployments that are essential for enterprise AWS organizations.
State Management: The Hidden Complexity
State management is where Infrastructure as Code gets interesting—and where many teams stumble. Both Terraform and Pulumi maintain state files that track the mapping between your configuration and real cloud resources. This state enables the tools to determine what changes need to be applied.
For production deployments, remote state storage is non-negotiable. I recommend Azure Blob Storage or AWS S3 with versioning enabled, combined with state locking via DynamoDB or CosmosDB. This prevents concurrent modifications that could corrupt your state or create conflicting infrastructure changes.
Drift detection is equally important. Infrastructure drift occurs when someone makes manual changes to cloud resources outside of your IaC workflow. Regular drift detection—whether through scheduled terraform plan runs or cloud-native tools like AWS Config—helps maintain the integrity of your infrastructure definitions.
Enterprise Considerations
In enterprise environments, Infrastructure as Code intersects with governance, compliance, and organizational structure. Here are patterns I’ve found essential:
Module Libraries: Build reusable modules that encode your organization’s best practices. A “compliant VM” module might include mandatory tags, backup policies, and security configurations. Teams consume these modules rather than reinventing infrastructure patterns.
Policy as Code: Tools like Open Policy Agent (OPA), Sentinel (Terraform Enterprise), or Checkov enable you to enforce policies before infrastructure is provisioned. Prevent public S3 buckets, enforce encryption, or require specific tagging—all automatically during the CI/CD pipeline.
GitOps Workflows: Combine IaC with GitOps principles where Git becomes the single source of truth. Pull requests trigger plan outputs as comments, approvals trigger applies, and the Git history becomes your infrastructure audit log.
Practical Tips for IaC Success
From years of production experience, here are the practices that separate successful IaC implementations from struggling ones:
Start with a clear module structure. Separate your configurations by environment (dev, staging, prod) and by domain (networking, compute, databases). This separation enables independent deployment cycles and reduces blast radius.
Invest in testing. Tools like Terratest enable you to write Go tests that provision real infrastructure, validate it works, and tear it down. For faster feedback, use terraform validate and tflint in your CI pipeline.
Document your modules. Future you—and your teammates—will thank you. Include examples, input/output descriptions, and architectural decision records explaining why certain choices were made.
Plan for secrets management from day one. Never commit secrets to version control. Use cloud-native secret stores (Azure Key Vault, AWS Secrets Manager) and reference them in your configurations.
Infrastructure as Code has transformed how we build and operate cloud systems. The investment in learning these tools and establishing solid practices pays dividends in reliability, security, and team velocity. Whether you choose Terraform, Pulumi, or cloud-native tools, the principles remain the same: treat infrastructure as a first-class software artifact deserving of the same engineering rigor as your applications.
Discover more from C4: Container, Code, Cloud & Context
Subscribe to get the latest posts sent to your email.